搜索
学校主页
首页
印象北门
学校简介
学校文化
校园图册
行政团队
骨干风采
办学成果
视频点播
校园动态
校园公告
新闻动态
每周工作
校务公开
教师发展
教工之家
后勤保障
挂牌督导
党务工作
组织建设
专题活动
党建特色
廉洁文化
教学天地
教学管理
主题教研
书香校园
艺术教育
体育教育
卫生教育
科技教育
劳动教育
综合实践
社团建设
教学成果
集团化办学
德育在线
队伍建设
课程建设
专项教育
家庭教育
关工工作
团队工作
文明创建
其他工作
教科之窗
科研队伍
科研活动
课题研究
特色建设
科研成果
首页
>
校园动态
>
每周工作
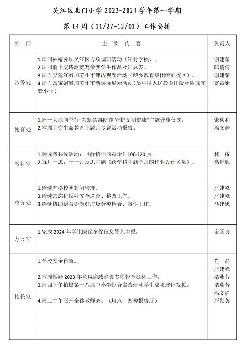
2023-2024学年第一学期第14周工作安排
日期:2023-11-27 09:03:11 浏览量:
527
操作>>
上一篇:
2023-2024学年第一学期第15周工作安排
下一篇:
2023-2024学年第一学期第13周工作安排
返回首页
关闭页面